災害鑑定研究

專業優勢
專業:擁有眾多專業資格、豐富技術服務經驗
政府核准之最高工商學術研究機構、為司法院協助函知各及法院辦理民事案件囑託鑑定之機構,累積眾多類案件與實績經驗,提供各類案件最佳的專業鑑定方案。
學術:重視學術與實務應用之跨領域專業研究機構
為跨領域的工業科技、商業、智財與法學鑑識等多部門之專業及多元研究機構,擁有百位的產、官、學之專業技術教授、具高度技術能力與豐富知識與經驗。
權威:深受各界倚賴之國內重要專業鑑定服務機構
為國內重要之專業鑑定機構,提供各司法 單位及企業各種專業技術鑑定及評估服務,更深受政府、司法、金融等機構及律師、會計師等專業人士之倚信,秉持專業技術思 維和維護社會公平正義之科學鑑識專家。

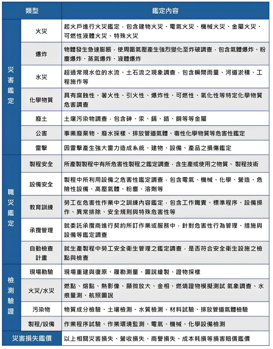
災害鑑定研究-專業領域與服務項目
壹、研究領域
貳、服務項目

災害鑑定-服務流程與費用
重要經驗
本院受理各類災害及職災鑑識、驗證、損害賠償鑑價等爭議案件類型眾多繁複,涵蓋電子電機、資訊應用、生物科技、日常用品、工業設計、農林漁牧礦等各產業,委託對象亦涉及各級司法機構、律師、會計師、專業事務所、各大企業廠商、學校及研究機關等等。
- 奉司法院民國93年10月27日秘台廳民一字第0930026390號函協助辦理「民事案件囑託鑑定之機構」。
全省免付費服務專線:0800-556-226


